科研动态
 
 

我校获1项巴蜀文化与教育研究中心项目立项

2025-11-17

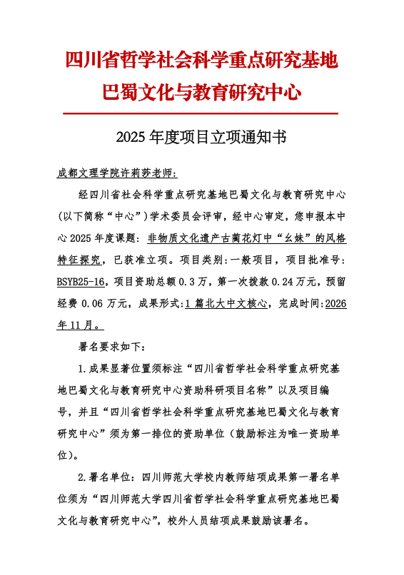
  近日,巴蜀文化与教育研究中心公布2025年度项目立项通知,我校有1个项目获此立项。具体情况如下:

  许莉莎,非物质文化遗产古蔺花灯中“幺妹”的风格特征探究。

Copyright © 2022 成都文理学院
联系电话:028-61563907 学院地址:成都市金堂县学府大道278号(邮编610401)

蜀ICP备11012699号

科研群
官方微信
Produced By CMS 网站群内容管理系统 publishdate:2026/03/17 11:35:47